太阳成集团tyc(122ccvip)官网-SunCity Group
集团首页
|
站内导航
集团首页
网站首页
关于我们
太阳成集团tyc122ccvip简介
组织机构(职能职责)
公司领导
党建工作
国际合作
校际合作
因公出访
教师项目
员工项目
外籍教师
国际会议
外事接待
留学内工大
项目介绍
招生信息
教学工作
下载专区
因公出访
教师项目
员工项目
国际会议
来华留学
规章制度
国家制度
集团规章制度
公司(处)规章制度
经理信箱
当前位置:
网站首页
>>
公告
>> 正文
公告
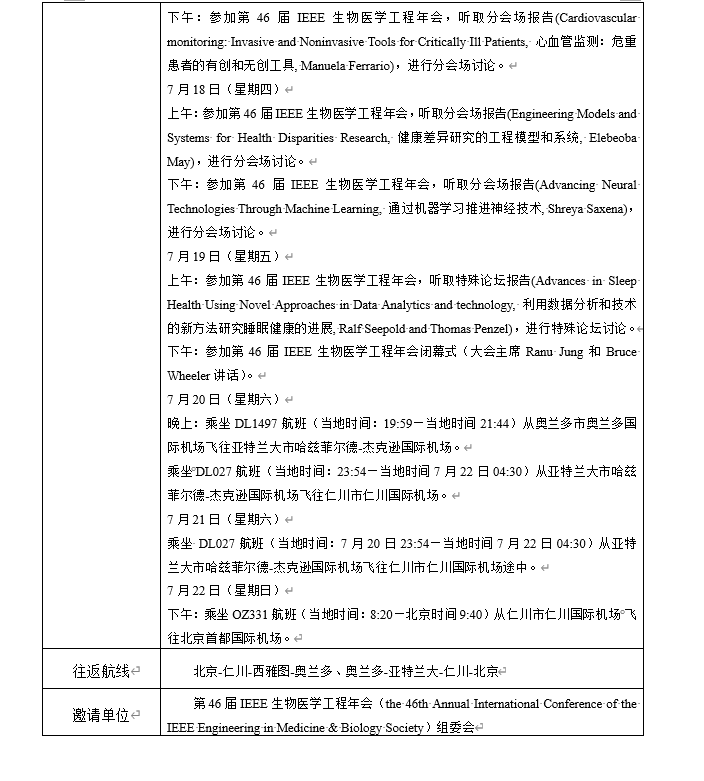
太阳成集团122ccvip董朝轶因公临时出国(境)公示
时间:2024-04-28 16:51 浏览数:次 来源:太阳成集团tyc122ccvip
上一条:
太阳成集团122ccvip马军因公临时出国(境)公示
下一条:
太阳成集团122ccvip吕书锋等3人因公临时出国(境)公示